Autor: Krzysztof Wojtaś
Część wieloobiektowa czy Złożenie?
Część wieloobiektowa czy Złożenie? Istnieje coraz mniej różnic pomiędzy częścią wieloobiektową a złożeniem. Wszędzie, gdzie istnieją podobieństwa użytkownik może zastosować korzyści płynące z wydajności oraz możliwości zarządzania plikami. W chwili, gdy podobieństwa nie istnieją, obydwa przypadki posiadają zestawienie indywidualnych cech pozwalających dokonać łatwego wyboru. Dlaczego złożenia? To złożenie zawiera 36 części, większość unikalnych, ale też...
Szybki szkic – o co tu chodzi?
Szybki szkic – być może widziałeś tę funkcję, ale podejrzewam, że nigdy z niej nie korzystałeś. Jest ona usytuowana jako ostatnia ikona w zakładce Szkic, widoczna podczas modelowania części, dostępna już w starszych wersjach. Jest to jedna z funkcji, którą należy poznać we własnym zakresie, ponieważ aspekty używania jej nie są poruszane na żadnym szkoleniu....
Szybkie dodawanie łączników Toolbox na ścianach cylindrycznych
Dodawanie łączników Toolbox w części, gdzie otwory rozmieszczone są na cylindrycznej ścianie można przeprowadzić na kilka sposobów. Na początku wykonajmy część, przykładowo taką jak na rysunku poniżej. Otwory w tym przypadku zostały wykonane przy użyciu Kreatora Otworów. Po wykonaniu złożenia z daną częścią, zobaczmy efekt przy wykorzystaniu operacji Smart Fasteners. Jak widać na rysunku...
SOLIDWORKS dokumentacja – Zaawansowane notatki
Zdarza się, że wykonując rysunki wykonawcze wykorzystujesz narzędzie Notatki w celu dopisania niektórych potrzebnych informacji a po aktualizacji części czy zmianie geometrii notatka zostaje ze starymi parametrami? Pokażę Ci, jak szybko stworzyć notatkę, która będzie aktualizowała potrzebne parametry automatycznie, przez co skróci twój czas tworzenia rysunku i wykluczy koniczność sprawdzania poprawności danych zawartych w Notatkach....
Jak wyświetlić kolorową część w pliku rysunku SolidWorks
W pliku złożenia SolidWorks bardzo pomocne jest wyświetlanie różnych części w różnych kolorach. Pomaga to w symboliczny sposób odróżnić każdy z elementów, może być użyte do wyświetlenia ostatecznego koloru części po malowaniu lub do zastosowania standardów firmy aby pokazać, czy element jest dostęp w firmie, czy trzeba go wykonać albo zakupić. W złożeniu wygląda to...
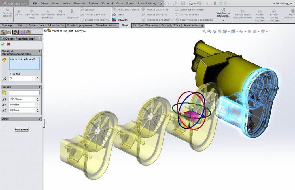
Przenieś ścianę – szybka zmiana pozycji importowanych części modelu
Często mamy do czynienia z modelami importowanymi. Standardowy zabieg jaki musimy wykonać do lekko zmodyfikować część dodając lub usuwając materiał. Czasami pojawia się także potrzeba przesunięcia otworów lub wybranych ścian. O ile zamodelowanie otworu np. pod śrubę M12 w innym miejscu nie stanowi problemu to np. odtworzenie żebra wraz z pochyleniami i zaokrągleniami może nam...
Kwadratowa sprężyna? Proszę bardzo!
Ostatnio zostałem zapytany o możliwość wykonania kwadratowej sprężyny w SOLIDWORKS. Oczywiście proces wykonywania różni się trochę od tworzenia zwykłej sprężyny, jednak dostępne funkcje oprogramowania dają nam wiele możliwości na wykonanie jej. W tym przypadku najważniejszym etapem tworzenia obiektu było wygenerowanie odpowiedniego profilu ścieżki. Dzięki dwóm utworzonym wcześniej powierzchniom i operacji Krzywa Przecięcia udało mi się...
SOLIDWORKS – Zablokuj obrót koncentryczny
SOLIDWORKS 2014 oferuje możliwość wykorzystania Inteligentnych Wiązań do szybkiego łączenia części koncentrycznych z dodaniem zablokowania obrotu. Znajduje to przede wszystkim zastosowanie w sytuacji korzystania ze śrub, wałów, łączników, kół zębatych, kół pasowych i rolek w złożeniu, gdzie wymienione elementy powinny być całkowicie zdefiniowane. Najszybszym sposobem na dodanie wiązania koncentrycznego jest przeciąganie jednego z komponentów, przy...
Projektowanie elementów wtryskowych – narzędzie Skorupy
Prostym ale potężnym narzędziem wprowadzonym do kursu „SOLIDWORKS Podstawy Modelowania części” jest narzędzie skorupy. Pozwala ona na usunięcie wybranych ścian części i zastosowania jednolitej grubości ścianki w jej obrębie, co jest szczególnie przydatne dla form wtryskowych. Opóźniając etap w którym użyjemy tego narzędzia, możemy zwiększyć powiązanie danych z innymi czynnikami zewnętrznymi, w tym przypadku do dodawania baz...





















