ALPHACAM
Dodatki Alphacam – Zachowaj wybrane kontury
Niekiedy zdarza się, że otrzymany przez nas plik rysunku zawiera dużo niepotrzebnych elementów, takich jak zbędne widoki, wymiary lub dodatkowe bryły. Mogą one zasłaniać geometrie, na których chcemy zaprogramować obróbki, przez co praca z takim plikiem może być niewygodna i męcząca. Plik taki należy oczyścić ze zbędnych obiektów wyłączając widoczność odpowiednich obiektów, lub kasując je...
Alphacam – obróbka polilinii w 5 osiach
Dzisiaj zajmiemy się bardzo prostą i przydatną funkcją w Alphacam – Obrób Splajn lub Polilinia. Sfazowane krawędzie na powyższym detalu zostały wykonane za pomocą frezu walcowo-czołowego na maszynie 5-osiowej. Jak przygotować taką obróbkę? Nic prostszego, wystarczy wykorzystać funkcję obróbki splajnu lub polilini w Alphacam. Na początku wykonujemy standardową obróbkę zewnętrznego konturu oraz wewnętrznej kieszeni, tak aby nasz wyjściowy...
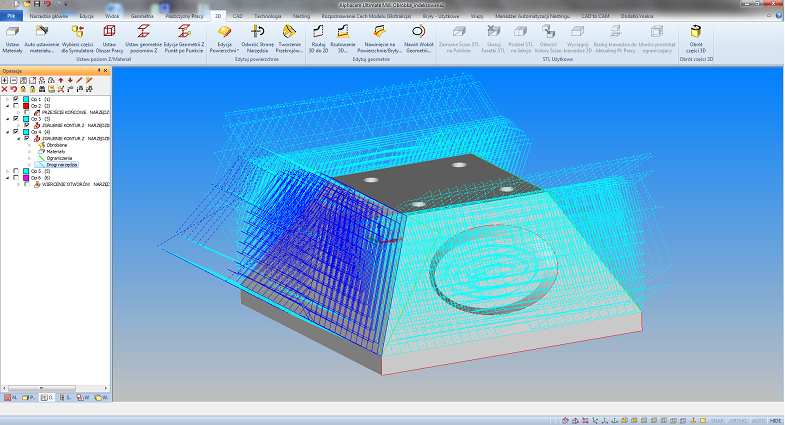
Wykorzystanie granic geometrii w Alphacam!
W Alphacam można wykorzystywać granice geometrii, które pomagają ograniczyć ruchy robocze narzędzia w powietrzu podczas obróbki indeksowanej. Na przykładzie bryły, która posiada cztery ścięte ściany w kształcie trapezu przedstawię, jak łatwo ograniczyć ruchy robocze narzędzia w powietrzu – tam, gdzie materiał został już obrobiony przy okazji poprzednich operacji na lokalnych płaszczyznach pracy. Ustawiamy lokalną płaszczyznę...
Alphacam – Obróbki Auto Z – FILM
Obróbki Auto Z pozwalają na pobranie informacji o górnym i dolnym poziomie frezowania z geometrii. Tworząc geometrię z poziomami z poziomami Z już na tym etapie podajemy gdzie jest górny, a gdzie dolny poziom frezowania. Przygotowując obróbki z wykorzystaniem poziomów Z geometrii, możemy w ramach jednej operacji obrabiać np. kieszenie na różnych głębokościach. Poniższy film...
Zarządzanie bazą danych arkusza i odpadem w Alphacam
W poprzednim artykule Nesting – Baza danych arkusza pokazałem w jaki sposób możemy zdefiniować Bazę danych arkusza w nestingu. W tym pokażę jak to wykorzystać w praktyce, a także jak zdefiniować i zarządzać odpadem. Jak już mamy zdefiniowaną bazę arkuszy, wstawmy arkusz do pola roboczego Alphacam i wykonajmy nakładanie na tym arkuszu. Po wykonaniu nestingu, kiedy już...
Alphacam – Obróbka zgrubna z krokiem Z
Obróbka zgrubna – proces, podczas którego usuwamy duże ilości materiału. Przyjrzyjmy się co w tym zakresie oferuje nam Alphacam. Pobierz ZA DARMO najnowszą wersję Alphacam i zrób to sam! http://www.cns.pl/Pobierz-AlphaCAM.aspx
Obróbka kieszeni otwartych w Alphacam
Na pewno nie raz zdarzyło Ci się obrabiać otwarte kieszenie – gdzie narzędzie może wyjść za zakres granicy przedmiotu obrabianego. I pewnie zastanawiałeś się jak najszybciej rozwiązać ten problem. Dzisiaj pokażę szybkie i bezproblemowe wyjście z takiej sytuacji. Mamy zrobioną obróbkę kieszeni, która wygląda słabo. Nie na taki efekt liczyliśmy. Oczywiście program nie jest głupi...
Obrób swoje fale!
W poprzednich artykułach pokazałem jak utworzyć fale w XY, fale w Z, a także jak zamienić linie lub łuki na fale w Z. Fale – zaskocz innych niepowtarzalnym wzorem! Fale w Z – Uruchom trzecią oś w obróbce fal! Zamień fale w XY na fale w Z! O ile obróbka fal w XY nie powinna być...
Nesting – Baza danych arkusza
Chcesz mieć większą kontrolę nad ilością arkuszy dostępnych w magazynie? Zdefiniuj Bazę danych arkusza! Aby zdefiniować bazę arkuszy ze wstążki Nesting wybierz opcję Baza danych arkusza. Po wybraniu tej funkcji pojawi się okienko: W którym klikamy przycisk Dodaj arkusz do bazy. Po wybraniu tej funkcji mamy możliwość zdefiniowania bazy arkuszy nestingu. W zakładce...
Zamień fale w XY na fale w Z!
W poprzednich dwóch artykułach pokazałem jak utworzyć fale w XY i fale w Z. Teraz czas na kombinację obu tych funkcji i fale utworzone w XY zamienimy na fale w Z. Założeniem jest to, że posiadamy już jakąś geometrię (linie, łuki lub fale w XY), którą chcemy dodatkowo zamienić w fale w Z. Wykorzystamy do...
Wygeneruj raport nestingu w Alphacam!
Potrafimy już przygotować rozkrój elementów na arkuszu. Teraz czas na raport nakładania. Raport nestingu jest dokumentem, który zawiera wiele przydatnych informacji. Między innymi rysunek z rozkrojem arkusza, informację o odpadzie i czasie obróbki, a także rysunki nakładanych części z informacją o ich ilości na arkuszu. Wydrukowanie takiego raportu i dostarczenie go operatorowi może znacznie ułatwić...
Szyk liniowy i kołowy
Funkcjami, które ułatwiają proces tworzenia powtarzalnych elementów są Szyk liniowy i Szyk kołowy. Czy to się tyczy otworów do wiercenia czy elementów ozdobnych, warto zapoznać się z tymi opcjami. Szyk kołowy Szyk kołowy w Alphacam kryje się pod funkcją Obróć na wstążce Edycja. Mając narysowany element, dla którego chcemy wykonać określoną ilość kopii w szyku...
Fale w Z – Uruchom trzecią oś w obróbce fal!
W poprzednim artykule pokazałem w jaki sposób przygotować fale w XY. Teraz czas na przygotowanie fal z wykorzystaniem osi Z, co pozwoli nam na przygotowanie kolejnych wzorów. Po wybraniu opcji Fale w Z, pojawi się okienko, w którym określamy parametry fal. Długość fali – jest to długość fali w osi X. Góra Z Fali/Dół...
Dodatki Alphacam – Notes rysunkowy
Zapraszam do serii artykułów Tips&Tricks, w której pokazuję sztuczki i porady w Alphacam. Te szybkie wskazówki pozwolą przyspieszyć i ułatwią pracę z Alphacam. W artykule tym opiszę dodatek Notes rysunkowy. Notes rysunkowy w Alphacam Często podczas pracy na złożonych plikach lub udzielając wsparcia technicznego robiłem notatki na temat tego jakie zmiany zastosowałem w projekcie w...
Masz problemy z symulacją złożonych elementów? Sprawdź to!
Pracujesz na dużych, skomplikowanych elementach? zdarza Ci się, że nie możesz już się doczekać końca symulacji i wyłączasz ją bez sprawdzenia końcowego efektu? Sprawdź rozwiązanie tego problemu! Czasami, obrabiając skomplikowaną bryłę, na której mamy bardzo dużo ścieżek narzędzia, włączamy symulację solid i przez pierwsze 5 minut mamy jeszcze nadzieję, że wytrwamy do końca… Niestety, często...
Nesting – Opis funkcji specjalnych
W poprzednich dwóch artykułach pokazałem jak wykonać nesting elementów znajdujących się w polu roboczym Alphacam i nesting elementów wcześniej obrobionych. Podczas nakładania pojawiało się okno z Parametrami nestingu, które zawiera Funkcje specjalne. W tym artykule przedstawię opis wybranych funkcji, które mają znaczenie przy nestingu kształtowym. Grupa każdej części oddzielnie – część zostanie utworzona jako grupa...
Fale – zaskocz innych niepowtarzalnym wzorem!
Fale są dodatkiem dojadającym trzy nowe komendy do wstążki Geometria, które pozwalają na tworzenie sinusoidalnych geometrii. Te geometrie mogą być wykorzystane do utworzenia wielu różnych typów wzorów, które następnie możemy wykorzystać do wykonania elementów ozdobnych. Fale w XY Polecenie to tworzy dale wzdłuż osi X i Y w obrębie zamkniętej geometrii. Fale w Z Polecenie...
Dodatki Alphacam – Zmień rozmiar okręgu
Zapraszam do serii artykułów Tips&Tricks, w której pokazuję sztuczki i porady w Alphacam. Te szybkie wskazówki pozwolą przyspieszyć i ułatwią pracę z Alphacam. W tym odcinku opis i zastosowanie dodatku Zmień rozmiar okręgu. Często spotykam się z pytaniem, czy jest jakiś sposób aby zmienić średnicę już narysowanego okręgu? Oczywiście w Alphacam jest taka możliwość. Moglibyśmy...
Nesting elementów obrobionych
W poprzednim artykule pokazałem jak wykonać nesting elementów znajdujących się w polu roboczym Alphacam. W tym artykule pokażę jak wykonać nakładanie obrobionych już elementów. Na przykładzie powyższych części wykonany zostanie nesting. Części do pobrania TUTAJ. Każda część jest zapisana w oddzielnym pliku. Oczywiście części są takiej samej grubości i odpowiadają grubości arkusza. Na początku...
Dodatki Alphacam – Wine Rack oraz Wypełnij obszar otworami
Zapraszam do serii artykułów Tips&Tricks, w której pokazuję sztuczki i porady w Alphacam. Te szybkie wskazówki pozwolą przyspieszyć i ułatwią pracę z Alphacam. Na początek dodatki Wine rack i Wypełnij obszar otworami. Wine Rack – Stojak na wino. Już sama nazwa zachęca aby sprawdzić za co odpowiada ten dodatek. Opcja ta nie jest domyślnie włączona....
































